Вид спорта – велосипедный спорт
1. Управляющим органом МБУДО СШОР № 8 является Управление физической культуры и спорта администрации городского округа город Воронеж.
Адрес:г. Воронеж пл. Ленина, 9 график работы: пн.- пт. с 9.00 до 18.00, тел. (473) 228-32-90, (473) 255-19-20, https://voronezh-city.gosuslugi.ru/, e-mail: sport@cityhall.voronezh-city.ru
Положение об управлении физической культуры и спорта
Руководитель управления | 228-32-90 |
Документовед 1 категории Гребенкина Татьяна Юрьевна | 228-32-90 |
Отдел организации работы в области массовой физической культуры и спорта | |
Заместитель руководителя - начальник отдела | 228-33-09 |
| |
Начальник отдела Сафонов Евгений Евгеньевич Главный специалист Мясищева Елена Васильевна Чернышова Светлана Сергеевна | 228-33-05 228-32-96 |
Отдел экономики и финансов | |
Начальник отдела Епремян Жанна Паргевовна Консультант - главный бухгалтер Бурдина Елена Алексеевна Ведущий специалист Гусева Анна Владимировна Специалист 1 категории Хованцева Татьяна Владимировна | 228-33-01 |
2. В соответствии с п. 1.9. Устава МБУДО СШОР № 8 Учреждение не имеет филлиалов и представительств. Учреждение имеет в своей структуре структурные подразделения, обеспечивающие осуществление основной деятельности с учетом требований реализуемых программ, формы и режима учебно-тренировочного процесса, расположенные по адресам:
г. Воронеж, ул. Домостроителей, д. 63А; г. Воронеж, ул. Хользунова, д. 66, пом. 42,46; г. Воронеж, ул. Хользунова, д. 66, пом.III; г. Воронеж, ул. Хользунова, д. 68, пом.II; | г. Воронеж, ул. Хользунова, д. 68, пом.III; г. Воронеж, ул. Краснозвездная, д. 8, пом.I; г. Воронеж, ул. Минская, д. 23. |
Положение о структурных подразделениях в МБУДО СШОР № 8 не разрабатывалось.
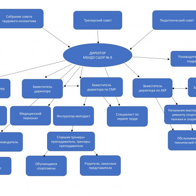
3. Руководителем учреждения является директор-Кондратьева Лилия Владимировна, г. Воронеж, ул. Хользунова д. 68, график работы: пн.- чт. с 9.00 до 18.00, пт. с 9.00 до 16.45. тел. (473) 202-88-01, e-mail: sduswor8@yandex.ru. В администрацию школы, помимо него, входят заместитель директора, заместитель директора по СМР, заместитель директора по АХР, инструкторы-методисты, заведующий отделением.
В соответствии с п. 5.3. Устава "Коллегиальным органом управления Учреждения являются тренерский совет, педагогичнский совет, общее собрание работников"
Функциональная система управления в МБУДО СШОР № 8
